Do you use AI to make internationalization easier?

Loading last updated info...

The companies that succeed globally (Spotify, Netflix, Uber) don’t just translate. They design from day one for cultural, linguistic, and technical differences.

You need to consider both technical and marketing factors. Amazon's Swedish website accidentally replaced "rooster" with the Swedish word for male genitals. An Italian company named their international site powergenitalia.com instead of powergen-italia.com back in 2003. These were more than bad translations. They revealed big marketing mistakes.

Image

Figure: Many top-spoken languages remain underrepresented online, e.g. Chinese represents 13% of the world, but 2.2% of the websites

China has the largest number of native speakers and represents a huge market opportunity. Want to bring your applications into the Chinese market?

The expensive confusion: i18n vs l10n

Internationalization (i18n) - The architecture

The word “internationalization” is long, so we shorten it to i18n because there are 18 letters between the “i” and “n.” According to the W3C, internationalization means designing your product so it can easily adapt to different languages and cultures before you start translating.

Think of it like building a website with a flexible backend. You set up your framework so it supports multiple languages: text is not hardcoded, date and currency formats can be customized, and layouts can adjust for right-to-left text.

You are not adding translations yet. You are just making sure the system can handle them later without breaking.

Localization (l10n) - The implementation

If i18n is the framework, l10n is when you actually fill in the details for each locale. This is where you add translations, apply regional settings, and adjust visuals such as date formats, currencies, or culturally specific images.

This step is where you confirm that your internationalized website truly works for users in Japan, Germany, or Brazil, and fix anything that does not fit.

Common i18n pitfalls

Here are the most frequent pitfalls developers encounter when scaling globally:

UX - No language options

Issue: Users are stuck with one language.

Tip: Provide a language selector (see rule Do you always give the user an option to change the locale?).

UI - Character encoding

Issue: Countries using non-latin scripts might not render correctly - e.g. “Björk” becomes “Bj?rk” or " 田中さん " turns into “???”.

Tip: Use UTF-8 end-to-end (database, API, frontend).

Note: Modern UI frameworks (e.g. React, Angular, Blazor, Vue) include UTF-8 charset in their HTML templates by default. You should still verify whether it's included in your index.html file and configured correctly on the server.

UI - Dates & numbers formatting

Issue: “03/04/2025” has different meanings - it means "March 4" in the US and "April 3" in Europe.

Tip: Use Intl.DateTimeFormat, Intl.NumberFormat or libraries like date-fns instead of parsing strings manually. If you do everything correctly, your browser will handle the date format for you.

UI - Text expansion and contraction

Issue: German words can be 30–40% longer, while Chinese can compress paragraphs into a handful of characters.

Tip: Use responsive layouts and visually check text in different languages.

UI - Names & forms

Issue: Some cultures have one name, some have none that fit “first/last” (i.e. Indonesia, Tibet).

Tip: Use a single "full name" field, make last name optional.

UI - Cultural symbols

Issue: Colors can alienate users - white means purity in the West, but death in China.

Tip: Test color/icon choices with local users.

Performance - Infrastructure blind spots

Issue: Slow performance or broken assets in regions with limited infrastructure.

Tip: Optimize delivery globally — use nearby CDNs or smaller bundles.

RTL layouts

Issue: Arabic and Hebrew languages are written Right-To-Left (RTL).

Tip: Test with direction: rtl; Use a combination of logical CSS properties (direction: rtl;) instead of left/right.

Note: Be mindful to also change the images layout, not just the text.

Tip: Arabic accounts for 5% of internet users (~250M).

Image

Figure: Arabic is one of the top 5 internet languages with ~250M speakers. Supporting RTL layouts is essential, the UI looks entirely different when switching to Arabic

Choosing the right solution

When planning your i18n strategy, start by matching the solution to your project’s complexity, content volume, and update frequency.

For many teams, traditional i18n and l10n tools are still the best choice. They’re stable, well-documented, and integrate easily into existing workflows.

However, as software becomes more dynamic and content-heavy, AI-powered localization is emerging as a powerful complement to these traditional methods. AI can analyze your codebase, identify hardcoded strings, suggest i18n keys, and even automate translations across multiple languages. This reduces manual effort and accelerates the entire l10n process.

🎥 Check out this video to see how AI can assist developers in creating a fully internationalized website:

Tip: Watch from 8:10 to 16:40 (8 min)

Video: Apidays Munich 2025 - AI translation + AI agents = i18n made easy By Ben Morss (18 min)

🔗 Blog: AI translation + AI agents = i18n made easy (or is it?) - APIscene

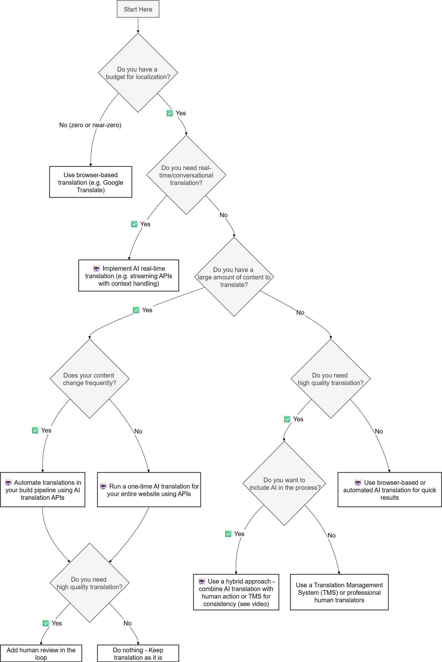
i18n decision tree

Below is a decision tree that can be followed in order to figure out the optimal i18n solution for a given project:

Image

Figure: i18n Decision Tree

Authors

Need help?

SSW Consulting has over 30 years of experience developing awesome software solutions.

We open source.Loving SSW Rules? Star us on GitHub. Star