When writing a large scale enterprise application you want to make sure you only have to write it once. Choosing the right software architecture for your system is crucial for its long term success and maintainability. The right software architecture will allow your software application will scale too meet new requirements. Choosing the wrong software architecture can turn adding new features and maintaining your code into an increasingly frustrating exercise in futility.
Here are some of the popular architectures and factors to consider when deciding the best fit for your project:
Clean Architecture emphasizes separation of concerns, making your system easier to maintain and scale. This architecture is designed to keep the business logic independent of the frameworks and tools, which helps in achieving a decoupled and testable codebase.
See more on Rules to Better Clean Architecture.
You can find our CA template on GitHub
Vertical Slice Architecture structures your system around features rather than technical layers. Each feature is implemented end-to-end, including UI/API, business logic, and data access. This approach improves maintainability and reduces the risk of breaking changes.
This modular approach to software development can introduce inexperienced teams to the idea of shipping features as functional units with no shared knowledge of the domain entities, infrastructure layer, or application layer within another subsystem, further preparing them for future development environments that may use Modular Monolith or Microservices Architecture.
See more on Rules to Better Vertical Slice Architecture
You can find our VSA template on GitHub
A Modular Monolith organizes the system into modules that encapsulate specific functionalities. While it runs as a single application, it retains some benefits of microservices, such as independent module development and testing. It’s a good middle-ground between a monolith and microservices.
See more on Rules to Better Modular Monoliths.
Microservices architecture involves splitting the application into small, independently deployable services. Each service focuses on a specific business capability and can be developed, deployed, and scaled independently. This approach is beneficial for complex and large-scale applications with multiple teams working on different parts.
See more on Rules to Better Microservices.
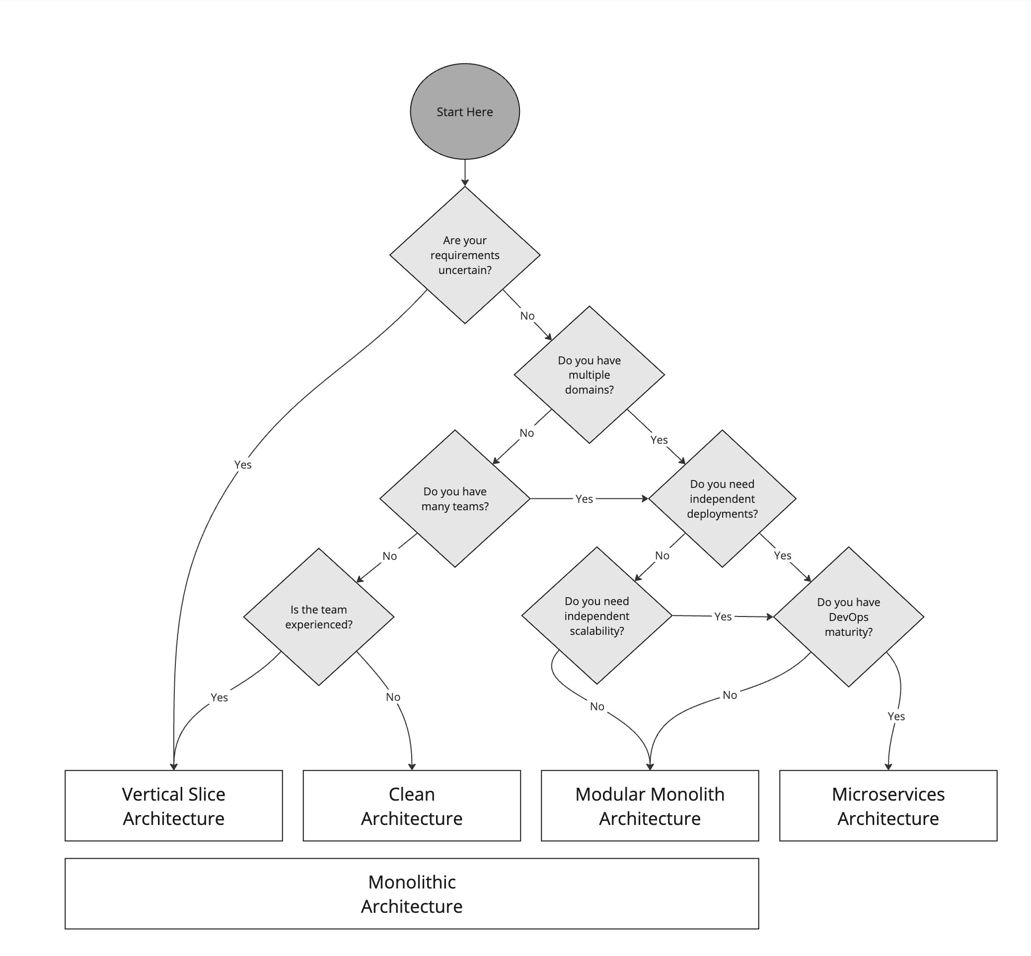
Figure: Architecture Decision Tree
It's important to keep in mind that these architectures are not mutually exclusive.
Within a Modular Monolith Architecture, each module could be implemented using Clean Architecture or Vertical Slice Architecture. Similarly, a Microservices Architecture could use Clean Architecture or Vertical Slice Architecture within each service.
Also, from a pragmatic point of view a combination of Modular Monolith and Microservices might provide the best of both worlds. The majority of the system could be implemented as a Modular Monolith, with a few key services implemented as Microservices to provide scalability and flexibility where needed.
Here are some practical scenarios to illustrate the decision-making process:
You are building an MVP with a small team and expect the requirements to evolve rapidly.
✅ Choice: Clean Architecture or Vertical Slice Architecture - These architectures offer flexibility and are easier to refactor as requirements change.
You have a mid-sized team, and your organization is still developing its DevOps practices.
✅ Choice: Modular Monolith - A Modular Monolith provides some modularity benefits without the full complexity of Microservices, making it easier to manage with limited DevOps capabilities.
You are developing a large-scale application with multiple business domains and have several teams working in parallel.
✅ Choice: Microservices - Microservices allow independent development, deployment, and scaling, which suits large and complex applications.
By carefully considering these factors and understanding the strengths and limitations of each architectural style, you can choose the best architecture for your system, ensuring a balance between flexibility, scalability, and maintainability.
If you would like to learn more, check out SSW Chief Architect Adam Cogan's Blog: How to Choose the Right Software Architecture