Often when building systems it isn't super clear what all the nuts and bolts should be. The complexity of projects can vary quite a lot - and getting customers to tell us what they need is not easy. There might be several major stakeholders or domain experts each with slightly different ideas understanding that causes contention in how the system functions. Being a good consultant requires good listening and then good analytical skills to determine the customer's technical needs.
Event Storming is a fun collaborative modeling technique invented by Alberto Brandolini that enables members from different teams and disciplines to participate in workshops to learn how to break down complex business domains and processes.
Having the client just talking to our consultants for a couple of days can be intense and it's difficult to stay engaged (on both sides), this is where Event Storming shines. Event Storming is fun and helps us to break down the complex requirements with hands-on client participation. We also get an awesome deliverable that we can use to develop a backlog and "better" estimates.
Another benefit of Event Storming is helping you determine the correct System Architecture. For instance choosing between a Monolith or Microservice architecture by looking at the groupings of domain events, commands and policies (aka Bounded Contexts if you are talking in pure Domain Driven Design DDD terms).
There are multiple levels that Event Storming workshops can be run at. Each level continues to refine and enrich the domains with new concepts until a full end-to-end flow of the system is visualized. This end-to-end flow is valuable to the business itself but also helps accelerate software design and development.
Example events:
🟧 InvoiceCreated
🟧 InvoiceReceived
🟧 EmailSent
🟧 ReportUpdated
Figure: Levels of Event Storming
Notice as you traverse the levels from top to bottom that new concepts are introduced that help describe the domain or process which gets us closer to being able to build a concrete software solution.
To start an Event Storming workshop, get all the stakeholders, domain experts and developers into a room or virtual call.
From here everyone starts to write out all the events they think are necessary on the sticky notes and put the sticky notes on the real or virtual wall.
Check out how to run an Event Storming workshop for detailed steps and more information on how to prepare and run an Event Storming workshop.
Different colored sticky notes should be used to denote different concepts:
<svg width="1.4em" height="1em" style="display: inline-block;"><rect width="1em" height="1em" rx="0.15em" ry="0.15em" x="0.2rem" y="0em" style="fill:rgb(255,102,0);" /></svg> Domain Events - Orange
<svg width="1.4em" height="1em" style="display: inline-block;"><rect width="1em" height="1em" rx="0.15em" ry="0.15em" x="0.2rem" y="0em" style="fill:rgb(255,255,153);" /></svg> Actors (aka Personas) - Light Yellow
<svg width="1.4em" height="1em" style="display: inline-block;"><rect width="1em" height="1em" rx="0.15em" ry="0.15em" x="0.2rem" y="0em" style="fill:rgb(255,0,148);" /></svg> Policies (aka Business Process) - Pink
<svg width="1.4em" height="1em" style="display: inline-block;"><rect width="1em" height="1em" rx="0.15em" ry="0.15em" x="0.2rem" y="0em" style="fill:rgb(0,51,255);" /></svg> Commands - Blue
<svg width="1.4em" height="1em" style="display: inline-block;"><rect width="1em" height="1em" rx="0.15em" ry="0.15em" x="0.2rem" y="0em" style="fill:rgb(255,204,0);" /></svg> Aggregate - Yellow
<svg width="1.4em" height="1em" style="display: inline-block;"><rect width="1em" height="1em" rx="0.15em" ry="0.15em" x="0.2rem" y="0em" style="fill:rgb(102,0,153);" /></svg> External System - Purple
<svg width="1.4em" height="1em" style="display: inline-block;"><rect width="1em" height="1em" rx="0.15em" ry="0.15em" x="0.2rem" y="0em" style="fill:rgb(0,153,0);" /></svg> Read Model - Green
You can use whatever colors you can find, as long as a legend is always visible to the team.
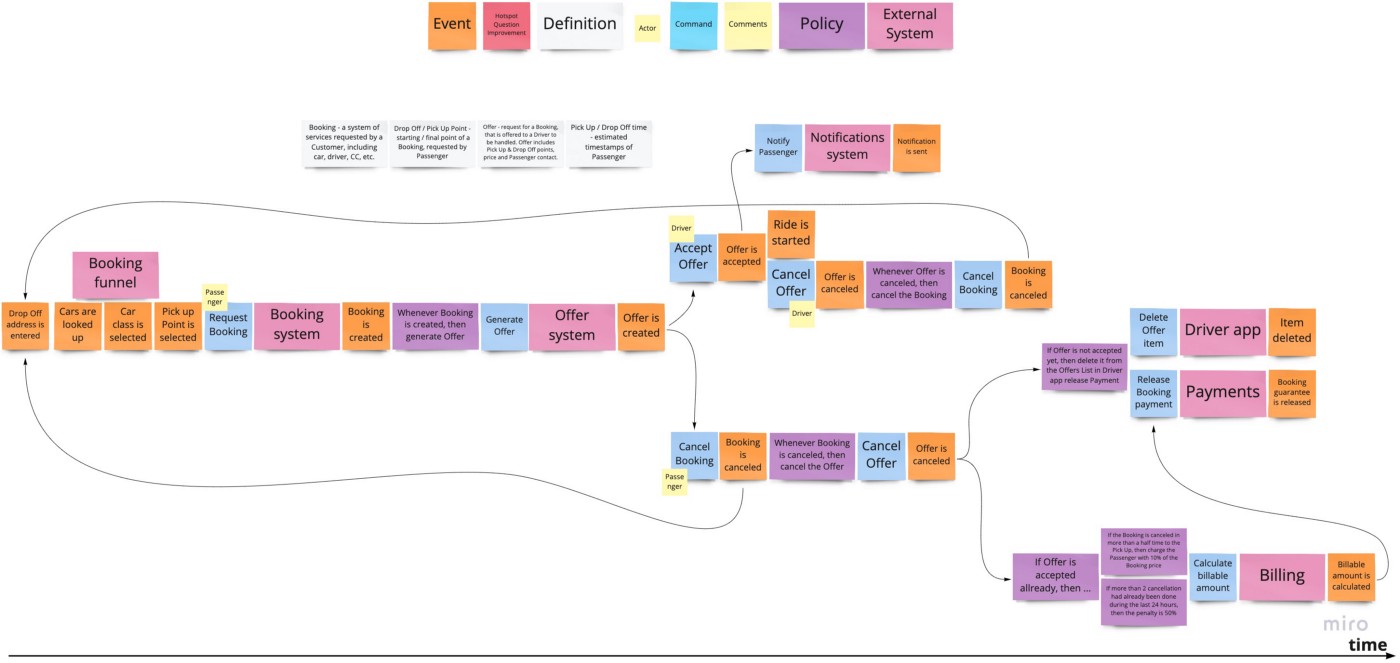
Figure: Example of Domain Events, Commands, Actors, etc. arranged underneath the Aggregate
Figure: Example events and timeline of a booking system